外国语学院
国际语言服务学院
手机版
中文
/
English
首页
学院概况
学院简介
机构建制
学院领导
本科教育
师资力量
教授
副教授
讲师
研究生教育
语言学博士点
学术研究
学术活动
学术成果
科研平台
学生活动
合作办学
评估与专业认证
党建工作
学生党建
教师党建
网上院史馆
缘起与概况
学科史
大事记
荣光堂
院史研究
音影展示
联系我们
首页
合作办学
合作办学
合作办学
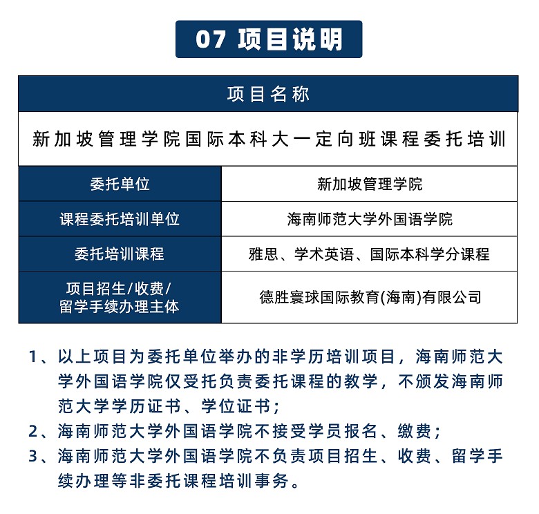
新加坡国际名校大一课程定向班
2024年07月11号
浏览:
1761
南盟国家研究中心
海南语言服务
海南师大外院官方群
扫一扫进入手机版
学院电话:0898-65736612
地址:海南省海口市龙昆南路99号 邮编:571158
Copyright © 海师外语学院 版权所有 2022-2025
map