学生活动

为深入学习贯彻习近平新时代中国特色社会主义思想,落实学校深化星空彩票在线登录下载综合改革要求和2022年人才培养大会精神,切实提高我院学生的教师职业意识和职业技能,在学院的精心组织安排下,我院于2022年10月—11月举办星空游戏官方外国语学院第十二届大学生教师技能大赛。
截至10月24日,我院教师技能比赛六项项目共收到各团支部提交的230个线上参赛作品。其中,教案设计比赛收到80个作品,CAI课件比赛收到36个作品,板书设计比赛收到29个作品,模拟课堂比赛收到27个作品,班主任技能比赛收到31个作品,教师口语技能比赛收到27个作品。
10月29日-31日,根据我院各团支部提交的参赛作品,我院开展教案设计比赛、CAI课件比赛和板书设计比赛的院级复赛。评委由琼台师范学院陈芯妍老师,院辅导员金铭老师,院团委书记张群燕老师担任。
教案设计比赛
比赛要求
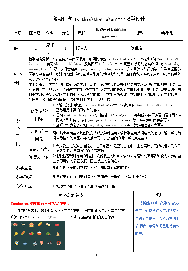
各位参赛选手按照一个标准课时(45分钟)来设计教学内容,并按规范格式撰写教案。班级评选出优秀教案,报送学院参加复赛。
优秀作品展示
CAI课件比赛
比赛要求
各位参赛选手按照一个标准课时(45分钟)来设计教学内容,并制作与课堂教学相配套的CAI课件。班级评选出优秀CAI课件,报送学院参加复赛。
优秀作品展示
板书设计比赛
比赛规则
比赛采用书写板书的形式,参赛选手自行选取教学内容设计板书,并在10分钟内按教学板书的规范,以粉笔字的形式书写在黑板上,最后选手用3分钟时间向评委说明板书的设计思路。要求书写规范、科学、准确、美观。
优秀作品展示
11月1日,我院举行模拟课堂比赛、班主任技能比赛和教师口语技能比赛院级复赛。评委由海口经济学院郑坤丹老师,中学教师李婷老师,院辅导员金铭老师,院团委书记张群燕老师担任。
模拟课堂比赛
比赛规则
比赛分为两个环节:第一个环节,选手需要在3分钟内简要说明该节课的教学思路、教学的重难点及处理方法;第二个环节,第二个环节时间为10分钟,选手自行选取该节课中的某个教学重点或难点内容进行讲授,在讲解时要充分利用CAI课件。
选手风采
参赛选手们的教学思路清晰,环节紧凑,重难点突出,设计合理,而且在教学新知时循循善诱,充分发挥了学生的主动性,教学方法灵活多样,营造了和谐愉悦的课堂氛围。
评委点评
李婷老师从专业知识、教学课堂标准、改进与提升三个方面进行了点评与总结。首先,李婷老师指出参赛选手应注意自己的语法和口语是否正确,同时应该加入自己的肢体语言。其次,李婷老师针对PPT制作、教学思路、课堂语言环境、课堂受众等对选手的表现进行一一点评。最后,李婷老师指出这是一次模拟的课堂,也是一次展现自己的机会,但其实是为了一个很好的开始,希望未来的学习路上同学们能够多一些实践。在给予肯定的同时鼓励同学们勇于实践,战胜自我走上真正的讲台。
班主任工作技能比赛
比赛规则
第一个环节该选手要对主题班会的设计方案进行陈述说明,可以使用多媒体等辅助手段,时间为4分钟。
第二个环节评委根据班会的设计进行提问,选手回答时间不超过2分钟。
选手风采
参赛选手们的班会选题广泛有趣,设计严谨,体现了时代性和教育性,同时参赛过程中体现了参赛选手扎实的班主任工作技能和良好的专业素质。
评委点评
郑坤丹老师对每位参赛选手提出问题,并根据大家回答问题的情况进行点评。郑老师在对选手的表现表示肯定的同时指出PPT的内容应具有感情色彩,使学生拥有代入感才能引导学生达到班会的目的,并指出选手语言规范的问题,给出了自己专业性的建议。
教师口语技能比赛
比赛规则
比赛采用现场口语演讲的形式进行。每个参赛选手根据赛前抽签顺序依次进行比赛,根据提前抽取的主题,进行3-5分钟的脱稿演讲。演讲过程可借助ppt、视频、背景音乐进行演绎。
选手风采
参赛选手们以纯正的发音、大方的仪表神态、清晰的思维以及富有感染力的语言,来表达自己的观点,展现自己独特的才艺,让观众体会到了语言的魅力。
评委点评
李婷老师对参赛选手们的选题及表现表示赞叹与肯定。首先,李老师从自己在本次比赛中受到的启发谈起,鼓励同学们审视自我、接纳自我。其次,李老师指出选手们在PPT制作与演讲词中普遍存在的问题。同时,李老师希望选手们可以在活动实践与理论结合中与教学对象产生共鸣。最后,李老师提出虽然宇宙特别大,但我们的脑子可以装下整个宇宙,因为我们的思维会更加辽阔,希望同学们可以在此次活动中有所收获与成长,不断提高自己的思维能力。
大赛活动虽已圆满结束,教学实践的探究却永无止境。教学有法,但无定法,贵在得法。从优秀到卓越是简单加勤奋的结果,简单做人,勤奋做事。希望这次教师技能大赛活动,能够鼓励更多同学走上讲台,不断加强学习,提高自身素质,并在平时的练习中以高标准要求自己,促进专业发展,不断提高自己的教学水平和教学质量,努力成为一名优秀的人民教师!

南盟国家研究中心

海南语言服务

海南师大外院官方群

扫一扫进入手机版
学院电话:0898-65736612
地址:海南省海口市龙昆南路99号 邮编:571158