AI校园
校园邮箱
人才招聘
校友会
基金会
图书馆
海师12345
课程中心
English
English
pc星空游戏下载
pc星空游戏下载
学校现任领导
pc星空游戏网
pc星空游戏
群团组织
教学单位
下属(附属)单位
星空彩票在线登录下载
PC星空游戏平台
课程中心
教育资源
学术动态
科研概况
科研资讯
学术活动
人才工作
新闻关注
政策制度
pc星空游戏平台官网
人才招聘
博士后
招生就业
本科招生
研究生招生
国际生招生
继续教育招生
就业信息
校园文化
合作交流
国内合作
国际交流
国际教育学院
信息公开
校务信息公开
采购信息公开
抗击新冠肺炎
首页
抗击新冠肺炎
学校公告
学校公告
新闻关注
学校公告
疫情速递
党旗飘扬
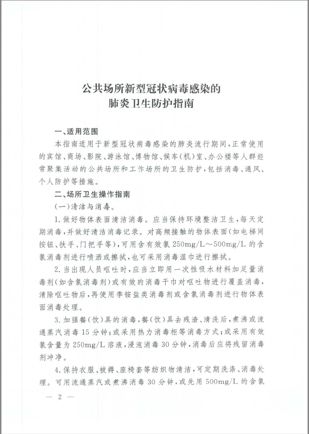
国务院应对新型冠状病毒感染的肺炎疫情联防联控机制关于印发公共场所新型冠状病毒感染的肺炎卫生防护指南的通知
2020年02月15日 11:37
来源:本站
访问次数:
15
点击:
[打印]
[收藏]
[关闭]
上一篇:
下一篇:
map